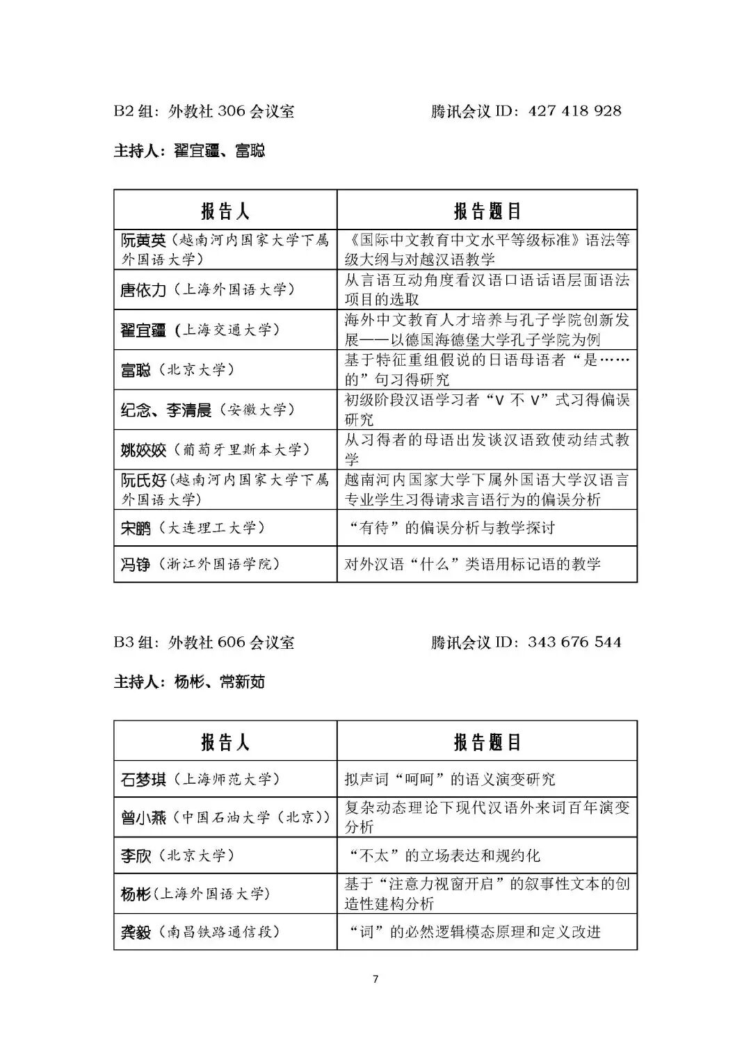
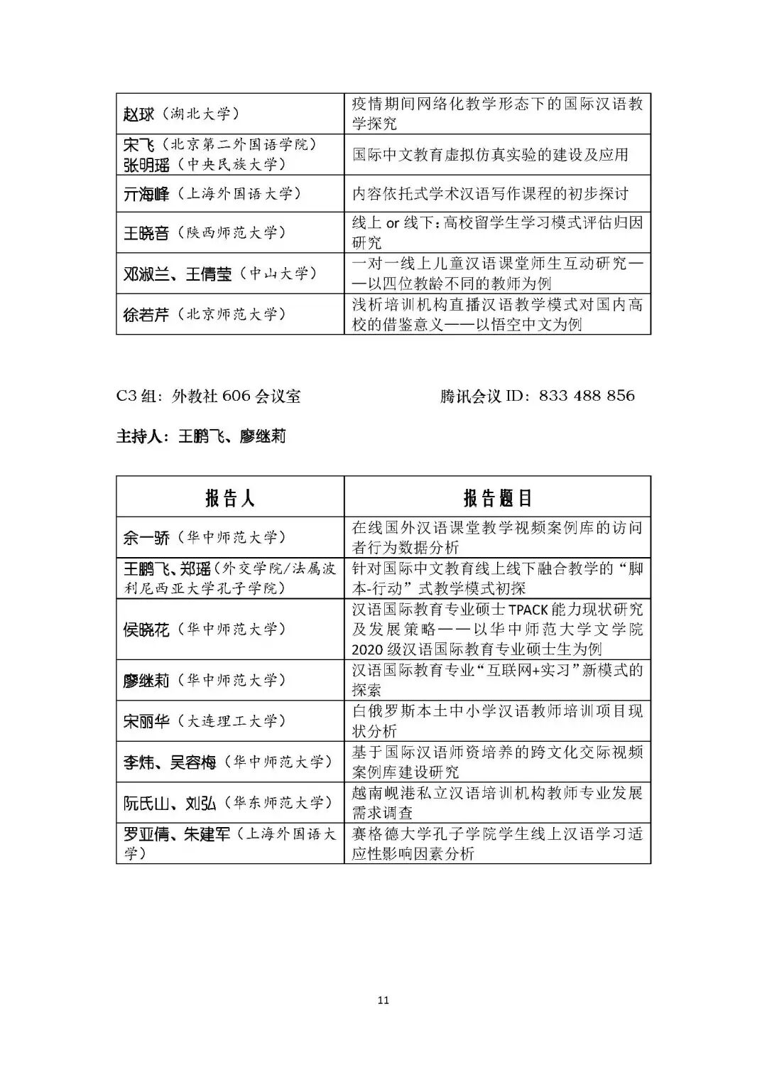
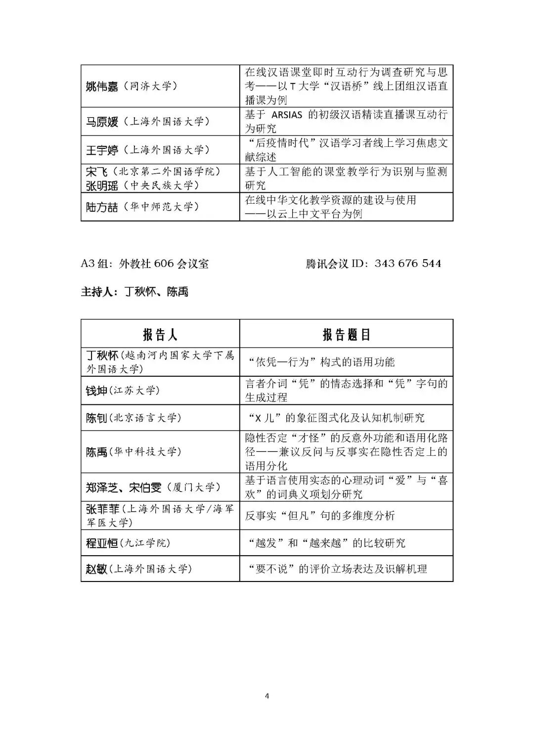
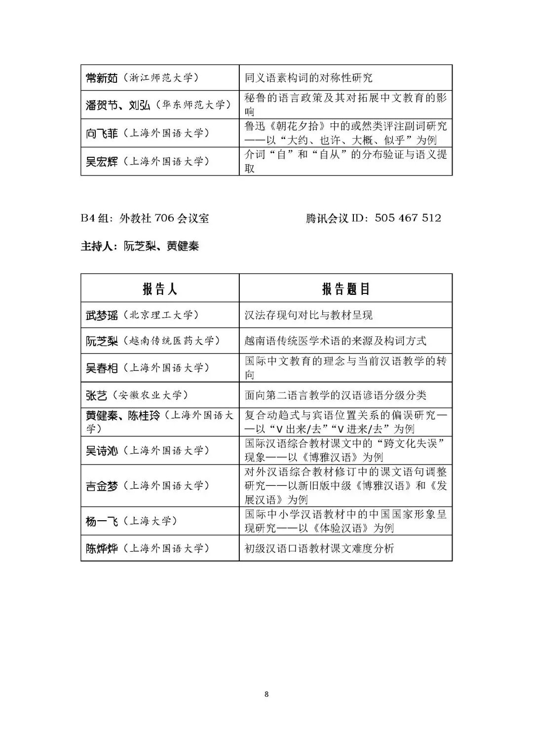
第十二届亚太地区国际汉语教学学会年会
602 阅读 2021-11-19 15:34:09 上传
会议讲座: 会议
时 间: 2021.11.20~2021.11.21
形 式: 在线
人 数: 待定


















本文来源:Ling大连西路550号
关注会议
点赞
收藏
表情
图片
附件









