1149 阅读 2022-08-19 12:05:14 上传

1919年,马克斯·韦伯在慕尼黑大学发表了著名讲演——《以学术为志业》。在讲演中,韦伯将学术生涯比喻为“一场鲁莽的赌博”,深刻揭示了学术研究蕴含的双重风险,即学术职业的生存压力以及学术本身的不确定性。本研究基于扎根理论探讨了博士生学术志趣成长机制,一起来看看~

作者:张茜
来源:《江苏高教》2022年第6期
学术志趣是坚定个体学术道路、提高博士生培养质量的重要基础。文章基于扎根理论方法对博士生学 术志趣成长的核心要素及作用机理进行探究,并构建了学术志趣成长机制模型。模型显示:先赋背景和早期学术经历影响学术志趣的最初萌芽;个体学术投入度与获得感是志趣成长的内驱动力;学术组织支持和学术劳动力市场是作用于学术志趣的外部动力;学术认同是促使博士生确立学术志趣、从事学术职业的决定力量。通过加强本科阶段学术训练,严格博士生培养过程管理,完善学术组织支持,优化学术劳动力市场生态,有助于深化学术内在认同,引导博士生以学术为志业。
学术志趣;成长机制;扎根理论;博士生教育
一、问题提出
1919年,马克斯·韦伯(Max Weber)在慕尼黑大学发表了著名讲演———《以学术为志业》。在 讲演中,韦 伯 将 学 术 生 涯 比 喻 为“一场鲁莽的 赌博”,深刻揭示了学术研究蕴含的双重风险,即学术职业的生存压力以及学术本身的不确定 性[1]。置身于这样的处境,韦伯强调了学术志趣之于学 术研究的重要意义。所谓学术志趣,即对学术的 兴趣和志向,是基于个体自觉意愿而决定投身于 专业研究领域的承诺[2]。在韦伯看 来,一 个 人 倘 若没有“被局外人所嘲讽的独特的迷狂”,没有“未 来还会有千年沉寂的期待”,便不会有从事学术工 作的召唤[3]。一百年后的今天,我们遗憾地看到, 学术生活这场博弈远未结束,反而陷入筹码加重 的困境。在博士生规模扩张、学术从业环境恶化 的背景下[4],作为学术生力军的年轻博士生,不仅 要为了论文和实验耕耘劳作,还要为寻求一处职 位四 处 奔 波,无论他们来自哪个国家,都 深 陷 其 中,疲于奔命。面对这般惨淡现实,扑面而来的是 对未知的迷茫、对前途捉摸不定的担忧,支撑这些 年轻人在学术道路上不断攀登的不只是单纯、冲 动的兴趣,更是规训、严格的“志趣”,也就是韦伯 所说的将学术视为志业。那么,为何要以学术为 志业,心甘情愿地投身于这场冒险呢?韦伯对此 已作出了诸多论述,今天我们需要进一步思考的 是,以学术为志是如何实现的?换言之,博士生的 学术志趣是如何成长起来的?其成长过程与内在 机理为何?对这一问题的探讨与分析,是提高博 士生教育质量的关键,也是推动学科创新与发展 的重要前提。
在此前提下,学界对学术志趣予以积极关注。有学者指出,学术志趣是兴趣与志向的有机结合, 具有自主性、多元性、建构性的特征,同时又是超 越个体的、关涉价值的和习得的,是现代精英教育 之基础[5]。有研究者对学术志趣内涵进行了详细阐释,将其划分为学术热情、未来信心、职业抱负 和自我表达四个维度[6]。从学术志趣的影响因素 来看,已有研究主要基于院校影响力理论,从院校 组织禀赋和个体行动视角展开探讨。师生互动、 课程教学以及科研训练环境被认为是影响学术志 趣的重要因素[7],本科阶段的科研项目也为 学 术 志趣成长提供了支持[8]。在个体层面,研究发现, 学术动机、科研投入、学术认同等对学术志趣具有 显著影响[9]。亦有研究表明,家庭文 化 资 本 与 学 术志趣存在相关性,家庭教育和文化氛围在早期 学术志趣形成中占有重要地位[10][11]。关于 学 术 志趣的培养策略,有研究指出,完善激励机制是保 障博士生 内 在 学 术 动 力 的 重 要 途 径[12]。还 有 学 者聚焦理工科博士生的学术志趣成长,提出了改 进招 考 方 式、强 化 志 趣 筛 查、改善科研环境等对 策[13]。此外,不少研究者强调导师在学术志趣培 养中的重要作用,规范导师指导行为、加强生导互 动等是提高学术志趣的有效保证[14][15]。
综上可知,既有研究围绕学术志趣的概念、影 响要素及培育路径等进行了可贵探索,为本研究 提供了重要启示,但仍存在有待拓展的空间。第 一,目前关于学术志趣的实证研究较为有限,且学 者似乎更加青睐本科生和硕士生群体,对于博士 生学术志趣的考察相对不足;第二,已有研究多以 横截面调查和量化分析为主,偏重于归纳学术志 趣的共时特征,鲜有对博士生学术志趣成长机理 的质性研究和理论性阐释。为此,本文拟基于当 前国内教育背景,运用扎根理论方法对博士生学 术志趣成长的核心要素与作用机制进行深层次研 究,以期提升我国博士生培养质量。
二、研究设计
1.研究方法
依据研究契合性的需要,本研究采用 扎 根 理 论的方法展开研究。扎根理论是一种质性研究方 法,由斯特劳斯(AnselmStrauss)和格拉斯(Bar- neyGlaser)两 位 学 者 共 同 研 究 提 出。扎 根 理 论 的基本宗旨是从经验资料(empiricaldata)中生成理论,即在系统化的资料收集和分析程序的基础 上,不断提取、勾勒出核心概念,然后通过概念之 间的比较 与 整 合 逐 步 上 升 至 理 论[16]。在 这 一 过 程中,核心概念的提炼颇为重要,需要研究者具备 理论敏感性,对不断涌现的资料保持充分注意,将 隐藏在繁芜资料中的概念范畴和理论挖掘出来。从哲学思想源流上看,扎根理论受到实用主义与 符号互动论的影响,强调在真实情境下对具有互 动性、过程性 特 征 的 社 会 问 题 的 解 构[17],其 应 用 领域十分广阔,从最初的医学扩展至心理学、教育 学、社会学等多个领域。本研究旨在通过深度访 谈、数据收集和编码分析,对博士生学术志趣的成 长过程及其内在逻辑作出解释性理解,并尝试建 构学术志趣成长机制的理论模型,因而选用扎根 理论的研究方法是恰当且可行的。
2.研究对象

本研究主要采用质性研究中常用的目的性抽 样以及斯特劳斯和科宾(JulietCorbin)提出的理 论性抽样来选择研究对象,以获取研究所需的资料。理论性抽样过程是逐步累积的,通过概念驱 动研究资料的收集和分析,在不断归纳、加工资料 的基础上完善概念和范畴,建立理论假设。研究 者首先选择在北京某“双一流”建设高校就读的3 位博士生进行深度访谈,经过对访谈资料的详尽 分析和概念化,形成相应的范畴及其维度,并据此 对其他博士生展开访谈,探究新的范畴及范畴关 系。为了保证原始数据的有效性和代表性,在调 查过程中,本研究尽可能从追求学术卓越的“双一 流”建设高 校 中 选 择 访 谈 对 象,同时兼顾攻读专 业、年级、性别、婚恋状况等样本特征。最终,基于 理论饱和度原则,即访谈对象所提供的信息中不 再有新的主题或概念出现[18],本研究确定了来自 全国13所“双一流”建设高校的26位在读博士生 作为受访对象,其基本情况如表1所示。
3.数据采集
本研究的时间跨度长达一年多,从2020年8 月开始进行首次访谈,至2021年9月完善资料分 析和理论框架构建。资料收集主要通过深度访谈 的形式,研究者事先精心准备了半结构式的访谈 提纲,对每位受访对象进行一对一的深度访谈,并 依据实际情况适时追问与补充。访谈内容大致围 绕以下问题展开:(1)您如何理解或看待一个人的 学术志趣?(2)您的 学 术 志 趣 是 什 么?选 择 读 博 和所学专业是缘于学术志趣吗?(3)您目前在科 研过程中经历的主要困难是什么?(4)您认为大 多数博士生有既定的学术志趣吗?(5)您觉得有 哪些因素会影响一位博士生的学术志趣?(6)您 认为可以用什么办法来培养博士生的学术志趣?(7)毕业以后,您是否会继续从事学术研究工作?
由于访谈对象分布全国各地,访谈工 作 采 用 线上访谈和面对面访谈两种方式进行。北京高校 的受访者主要通过面对面交流展开访谈,其他地 区高校的 受 访 者 则 采 用 手 机 通 话、微 信 视 频/语 音、腾讯会议等线上形式进行。每位受访者的访 谈时间控制在50~60分钟,在访谈之前已就研究 目的、研究内容、数据保密等与受访者进行沟通, 并且在征得他们同意的情况下进行录音与笔录。每次访谈结束后,研究者都及时对录音和文字记 录进行整理,形成样本资料。在资料整理过程中, 针对相关重要信息,对其中部分受访对象展开了 二次访谈,以便进一步丰富和完善数据。之后,随 机抽取了22位受访者的访谈记录进行数据分析, 其余的4份访谈记录用于理论饱和度检验。
三、研究过程
本研究借助 Nvivo11.0 质 性 分 析 软 件 对 收 集到的原始访谈资料进行归纳与整理,并依据扎 根理论的研究路径对访谈数据进行三级编码,即 开放式登录、关联式登录、选择式登录。遵循从经 验资料中提升理论的原则,资料分析与编码工作 是反复、交替进行的,贯穿研究的始终。具体的数 据分析与编码过程如下。
1.开放式登录
开放式登录又称为一级编码,在进行 开 放 式 登录时,研究者保持一种开放的态度,对访谈材料 逐字逐句地检查、分解与编码,尽量选用受访者的 原话进行概念命名,再将重复或同质的概念进行 对照、合并,实现原始资料的概念化和范畴化。经 过对访谈资料的反复阅读和分析,结合不断比较、 提问等策略与资料进行对话,研究者最终抽象出 了47个初始概念,合并同类项之后形成了13个 初始范畴(见 表2),这些范畴表征了影响博士 生 学术志趣成长的初步因素。

2.关联式登录
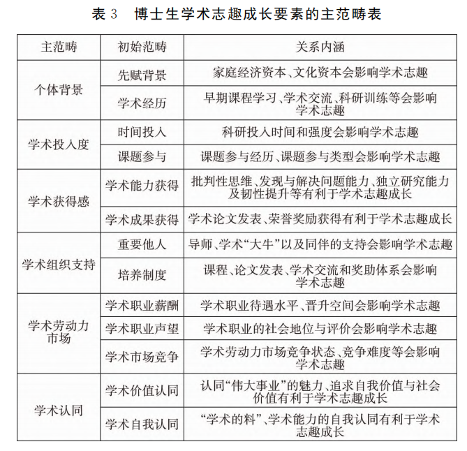
本研究在开放式登录的基础上,依据 初 始 范 畴之间的内在关系和逻辑次序进行归类,整合出 影响博士生学术志趣形成与发展的6个主范畴, 以完成关联式登录(即二级编码)。各主范畴及其 对应的子范畴如表3所示。

3.选择式登录
选择式登录即核心式登录或三级编 码,从 主 范畴中进一步挖掘具有统领性的核心范畴,逐步 建立起扎根理论。通过对开放式登录和关联式登 录的反复辨析、对概念范畴及其关系的对比分析 之后,本研究将“博士生学术志趣成长机制”确立 为核心范畴。围绕这一核心范畴,笔者建立了两 条扎根理论:(1)学术志趣以先赋背景和学术经历 为基础,在个体与外部环境相互作用的过程中成 长;(2)个体与环境因素通过学术认同进一步促进 学术志趣成长。主范畴与核心范畴的关系结构如 图1所示。

图1表明,“个体背景”“学术投入度”“学术获 得感”“学术组织支持”“学术劳动力市场”和“学术 认同”这6个主范畴凝练了博士生学术志趣成长 的核心要素。其中,“个体背景”是影响学术志趣 的前因要素,决定着学术志趣的初始水平。“学术 投入度”和“学术获得感”是学术志趣的内部驱动 要素,“学术组织支持”“学术劳动力市场”构成外 部情境要素,为学术志趣成长提供环境支持。
值得注意的是,内在驱动要素和外部 支 持 要 素对学术志趣作用的发挥,一定程度上依赖于“学 术认同”的转化作用。因此,在求学期间,能否建 立起博士生与“伟大事业”的联结,能否引导博士 生认识学术研究的独特魅力,促进其对学术的价 值认同和自我认同,是坚定学术兴趣与志向的关 键所在。基于这一关系结构,本研究构建了博士 生学术志趣成长机制理论模型(见图2)。

4.理论饱和度检验
理论饱和度检验是指当额外的资料获取无法 使研究者进一步发展出新的范畴特征的时刻,以 此可作为 停 止 采 样 之 鉴 定 标 准[19]。在 实 际 研 究 中,完全的理论饱和或许永远无法实现,但只要范 畴间的结构关系得到澄清,且样本数据中不会出 现新的范畴和概念,便认为研究具备理论饱和性。
本文使用预留的4位博士生的访谈资料进行理论 饱和度检验,结果显示,除了前述的6个主范畴之 外,三级程序化编码过程中未能形成新的范畴和 概念,范畴和概念之间的关系也未发生实质性变 化。由此可知,博士生学术志趣成长机制模型已 达到理论饱和状态,具有一定的现实解释力。
四、结果与分析
1.志趣的萌芽:先赋背景与早期经历的陶染
博士生教育是培养个体学术志趣和研究能力 的重要阶段,但博士生在入学前并不是一张白纸, 家庭背景和早期学术经历业已在他们身上烙下种 种印记。进言之,博士生的学术志趣并非从零开 始,“个体背景”是博士生学术志趣成长的重要基 础。借助扎根理论的研究范式,个体背景这一前 提性因素主要由先赋背景和学术经历构成。先赋 背景主要包括家庭经济资本和文化资本,研究发 现,经济资本是学术志趣的后备力量,经济条件优 渥的家庭往往能为博士生选择学术道路提供充足 的物质条件,鼓励并支持其继续深造,而家庭经济 困难的学生则相形见绌,在读博过程中不得不艰 难地维持着生计。同时,父母的文化惯习、教育方 式以及家庭文化氛围等对学术志趣的发展具有导 向作用。如受 访 者 Y17讲 道:“我爸特别喜欢看 书,家里书很多,他经常带我逛书店,也经常给我 讲各种故事,培养了我看书和思考的习惯。”可见, 家庭的培养和文化熏陶与博士生学术志趣的萌芽 密切相关,会直接影响他们在儿童期乃至少年期 学术志趣的形成。进入学校教育以后,课程学习以及本 科 科 研 经历构成了学术志趣成长的重要土壤。事实上, 随着科学事业的不断发展,科学知识的分化现象 日益突出,加之科学共同体内部成员对范式的信 仰,使得原本是少数学者感兴趣的团体逐渐演变 成一个个学科或专业[20]。与此相应,学校分科教 育亦随之形成和发展。在这样的背景下,不少博 士生表示,自己最初的学术志趣是由中学阶段的 学科课程所激发的。譬如,受访者 Y24提及了物 理老师对他的影响,作为班主任,物理老师从教经 验丰富,不但授课生动有趣、深入浅出,而且十分 关心学生,尤其在高三阶段,对当时浮躁不安的他 进行了很多心理疏导,使他逐渐建立了对物理的 信心和兴趣。本科期间的科研训练经历对于博士 生学术 志 趣 的 萌 芽 同 样 具 有 重 要 意 义。在 访 谈 中,部分受访者谈到了本科阶段的研究经历,认为 参与本科生科研项目训练能够让自己有机会亲身 体验科研,认识和了解科研工作的运行过程,提前 积累研究能力和学术素养,为今后的学术之路做 好准备。
2.志趣的淬炼:个体与环境的“二重奏”
运用扎根理论分析发现,尽管博士生 的 先 赋 背景与经历影响着学术志趣的最初水平,但进入 博士生阶段之后,志趣的成长主要是个体和环境 互动过程中两种力量共同淬炼的结果。就个体维 度而言,“学术投入度”和“学术获得感”是学术志 趣成长的内源性要素。学术投入度主要通过博士 生在学术活动中的时间投入和课题参与来影响学 术志趣发展。研究发现,大多数博士生认为科研 是一个漫长而艰难的过程,时间投入是学术志趣 生长的必要 条 件。受 访 者 Y14是 一 位 跨 学 科 背 景的博士生,她分享了自己的心路历程:“其实我 刚开始对这个专业不太感兴趣,选择它更多是出 于一种机缘巧合。但为了毕业,必须读文献、寻找 研究方向,然后写论文,在这个过程中,我的学术 志趣也成长起来了。”课题参与是博士生投入科研 实践的主要方式之一,研究表明,博士生大都有参 加课题训练的经历,这种训练有助于他们掌握研 究方法和操作技能,熟悉师门或课题组的日常学 术语言、规则与文化,对于学术志趣的影响举足轻 重。不过,不同类型课题的影响效果不尽相同,许 多博士生反映,参与偏向理论创新性的纵向课题 更能够激发学术志趣,而一些与博士论文无甚关 联的横向课题会占用较多的时间精力,甚至制约 学术志趣的成长。当然,学术投入并非越多越好, 已有学者指出了学术投入与成果产出之间的倒 U 型关系[21],本研 究 则 发 现,博士生的学术投入与学术志趣之间亦非简单的正相关关系,读博过程 中的学术获得感对于志趣的成长发挥着重要的调 节作用。学术获得感是一种正向的心理感受,其 产生前提是博士生在学术成果和学术能力方面的 实在获得。具体来说,学术成果获得主要包括论 文发 表、获 奖 等,学术能力获得则涉及批判性思 维、问题发现与解决能力、科研韧性等。从编码结 果可 以 看 出,无 论 是 学 术 论 文 发 表、研 究 能 力 习 得,还是历经磨砺以后韧性与意志的提升,都是一 种极富意义的获得,对博士生的学术志趣成长具 有积极效能。
在环境层面,“学术组织支持”和“学术劳动力 市场”是影响学术志趣的客体性要素。学术组织 支持综合体现为重要他人和培养制度支持,是志 趣成长的显性动力。重要他人是指就读过程中对 博士生学术志趣发展具有重要作用的人物。受访 者无一例外都提到了导师的影响,如导师学术水 平、治学态度、指导方式、指导投入等。然而,研究 发现,在实际科研中大部分博士生与导师单独交 流的机会并不多,所获指导较为有限。导师指导 的不足让不少受访者陷入困顿、无助的状态,阻碍 了志趣成长。不过,也有受访者予以理解,且认为 这亦有助于培养独立研究能力和学术志趣。学术 “大牛”被认为是具有深厚学识和学术影响力的学 者,是很多博士生心向往之的学术偶像,对学术志 趣具有重要 影 响。如 受 访 者 Y23表 示:“在 学 院 有幸聆听了多位大师的讲座,受益匪浅,激发了我 在这个领域扎根的愿望。”同伴是博士生日常交往 中所认同的重要他人,如课题组成员、同门等。研 究发现,拥有一群志同道合的同伴,能够为科研活 动提供积极支持,促进学术志趣共同成长。培养 制度是保障博士生培养过程管理和质量的规约系 统,包括课程教学、论文发表、奖助体系以及学术 交流制度。课程是获取理论知识和研究方法的重 要途径,访谈中,不少博士生认为,有利于志趣成 长的课程教学应当具有内容前沿、结构设置合理、 注重研究方法与能力训练等共同特征。论文发表 是衡量博士生科研素养与能力的制度设计,研究 结果显示,关注论文发表是国内高校的普遍现象, 尽管短期来看有助于提高研究能力和学术产出, 但与学位授予相捆绑的论文发表制度已成为许多 博士生的“压力源”,且容易形成以发表为目的的 功利性导向,挤压了学术志趣的发展空间。本研 究还发现,奖助体系和学术交流为博士生的科研 与生活营造了微观环境,完善资助政策、增加学术 交流机会有利于学术志趣成长。
学术劳动力市场是进行学术劳动力资源配置 的专门市场[22],是作用于学术志趣成长的隐性动 力。在学术劳动力市场中,职业薪酬与声望是影 响学术职业吸引力的关键因素。但从访谈结果来 看,当前学术岗位的工作环境与薪酬吸引力并不 乐观,学术职业苛刻的门槛、缺乏竞争力的薪酬以 及未来发展的不确定性,对学术志趣成长造成了 负面影响。不过,学术职业声望作为彰显学术人 员社会地位的重要标识之一,在博士生群体中拥 有较高的认同度,使得学术职业依然受到多数博 士生的推崇,这对于学术志趣成长无疑具有激励 作用。此外,人才竞争是学术劳动力市场的固有 现象和自发行为,会在潜移默化中影响博士生的 学术志趣。随着博士生教育规模不断扩张,学术 劳动力市场竞争日渐加剧,通往学术职业的道路 充满挫折与风险,令不少受访者对学术职业望而 却步。与此同时,基于论文发表的学术绩效考核 进一步强 化 了 学 术 劳 动 力 市 场 的 竞 争 难 度 与 压 力,“不发表就出局”成为许多博士生默认遵循的 规则,对学术志趣成长具有冷却效应。
3.志趣的确认:学术的召唤与自我认同
基于以上分析可知,博士生的学术志 趣 是 在 先赋背景和前期经历的基础上,通过就读期间个 体与环境的共同努力,逐步成长起来的。在这一 进程中,最终起决定作用的是博士生对学术事业 内在的“学术认同”。具体而言,学术认同包含学 术价值认同和学术自我认同两个子范畴,其形成 受到学术投入度与获得感、重要他人、培养制度、 学术劳动力市场等要素的影响。学术价值认同是 指博士生对学术研究价值与意义的肯定性体认。
基于扎根理论的研究发现,博士生的学术价值认 同呈现多元化特征,既包含对学术自在价值的认 同,也关涉学术之于自我实现和社会发展价值的 认同。关于学术的自在价值,不少受访者将其看 成是一项“伟大事业”,其魅力不仅在于满足个体 对所在领域的好奇遐想,更在于追求真理、探索人 类未知世界的惊奇冒险。在科研过程中,能否认 识伟大事业的魅力、听见伟大事业的召唤,是博士 生能否坚定 学 术 志 趣 的 关 键。如 受 访 者 Y04提 到:“探索未知,这是一件很伟大的事情……我向 往这种生活方式,毕业以后想去科研机构工作,推 动这一领域继续往前走。”学术的个体价值和社会 价值认同主要表现为博士生对学术与自我完善、 社会进步价值的意义建构,其认同程度直接影响 着博士生的学术志趣水平,是帮助他们克服学术 困难、立志学术道路的信念感召。如受 访 者 Y11 表示:“当所做的研究有助于解决实际问题,特别 是对社会发展有贡献,内心就会有一种成就感,会 更加认可这件事,然后使我在遇到困难的时候更 能够坚持下去。”
学术自我认同是指博士生对于自身是否具备 从事学术的天赋和能力的主观评价。访谈中,天 赋被受访博士生形象地比喻为“学术的料”,在他 们眼中,“学术的料”是有资质的、聪慧的,是有机 会攀登科 研 高 峰 的。关 于“学 术 的 料”的 自 我 认 同,表明了自身潜质与命运之间的某种联结,对博 士生学术志趣的成长具有重要作用,尤其在确认 未来就业方向之际,博士生往往将天赋作为一种 评判 标 准。正 如 布 迪 厄(PierreBourdieu)所 言, 学业评判通 常 用 带 有“天 赋”字眼的语言进行描 述,它有助于产生并强化一种“命中注定”的信念, 这种信念对于志向的确立极为重要[23]。然而,博 士生在天赋的自我认同方面毕竟是谨慎的,相较 之下,更为普遍的是关于学术能力的自我确认。研究结果显示,面对科研过程中不可避免的失败 和挫折,博士生需要不断地审视自身学术能力,叩 问自己是否足以胜任科研,缺失这一认同的博士 生很可能陷入自我怀疑的沼泽,学术志趣亦随之 减退。而那些拥有积极学术能力认同的博士生, 其学术志趣更为明晰,并且将学术视为志业。
总体而言,研究结果表明,博士生学术志趣的 成长并非由某一单独因素所决定的,而是先赋资 本、个体行动与学术环境等内外部因素相互赋能、 综合作用之结果。具体来说,先赋背景与学术经 历影响初始学术志趣的形成,充裕的家庭资本支 持、丰富的学术经历有助于志趣的早期萌芽。在 读博期间,源自学术环境的外部动力与个体要素 的内部动力共同促进学术志趣成长,学术组织和 学术劳动力市场为学术志趣发展提供环境支持, 个体学术投入度和获得感则是建立学术志趣的必 要前提。此外,唤醒学术价值认同和学术自我认 同是影响学术志趣的关键所在,在志趣成长和最 终确认的过程中发挥着重要力量。
五、讨论与建议
《学记》云:“凡学,官先事,士先志”。学 术 志 趣的养成对于学术生涯发展尤为重要,是提高博 士生培养质量的重要基石。本研究从博士生个体 叙述的视角展开探讨,采用扎根理论的方法考察 了影响博士生学术志趣成长的核心要素,进一步 明晰了学术志趣成长的内部和外部动因及其作用 机理。基于研究结果,笔者提出如下建议。
其一,注重早期学术志趣培养,加强本科阶段 科研训练。通过前文的分析可知,学术志趣成长 是一个长期、渐进的过程,博士生教育并非学术志 趣的起点,个体在就读之前的学业经历、家庭背景 等对学术志趣的发展具有重要影响。具体来说, 家庭教育和中学阶段学科课程启发了博士生最初 的志趣,大学本科阶段则是志趣成长的关键时期, 尤其是本科期间的科研训练对于未来学术道路开 启和学术志趣确立具有奠基意义。本科生科研训 练本质上是现代大学的基本育人方式,是发展大 学生科研兴趣与创新能力的有效途径[24]。因此, 重视并完善本科阶段的科研训练工作,将本科生 科研计划嵌入到人才培养过程,构建精细化管理 与服务体系,吸引更多学有余力的学生参与本科生科研项目实践,有助于激发其学术热情和创新 精神,为学术志趣的养成奠定坚实基础。
其二,严格博士生培养过程管理,促进学术投 入度与获得感提升。研究结果表明,学术投入度 和学术获得感作为内部驱动要素,对于博士生学 术志趣的形成与发展至关重要。为此,院校应聚 焦学业成长过程,加强对博士生培养的过程性管 理,通过资格考试、开题报告、中期考核等环节促 进博士生的科研时间与精力投入,并且要重视对 学术志趣的过程性考察和分流,完善博士生分流 退出机制,引导博士生树立正确的学术态度。在 导师方面,应注重以身作则、言传身教,以自身的 坚定学术志趣感召学生,加强与博士生的学术交 流和互动,关怀博士生的研究进展以及心理状态, 对其学业进步及时给予反馈和鼓励,帮助博士生 获得更多的学术自信心和获得感。博士生更应主 动修为,充分发挥主观能动性,在全身心投入科研 的过程中不断增强学术自信,明晰自身的学术志 趣和追求。
其三,完善学术组织支持,营造有利于志趣成 长的育人环境。博士生兼有“学习者”和“研究者” 的双重身份,学术组织是他们日常学习与科研的 重要场所,对于学术志趣具有润物无声、潜移默化 的教育功能。为促进学术志趣成长,应当从以下 方面有所作为。一是要充分发挥导师作为“学术 引路人”的 作 用,建立有效的导师问责与激励机 制,夯实导师指导责任,为博士生提供有效的学术 指导与情感支持,激发其科研探索精神和学术志 趣。二是课程设置应注重结合专业基础与学科前 沿,加强研究方法的教学与学术训练,为博士生提 供综合性学科知识和方法技能训练。三是统筹资 源,优化博士生经济资助的制度设计和投入成效, 搭建系统化学术交流与科研参与平台,提高博士 生的科研体验。四是贯彻落实“破五唯”精神,构 筑多元化评价体系,推进博士生论文发表制度的 柔性化和弹性化,给予学术志趣更多生长空间。
其四,优化学术劳动力市场生态,唤醒内在学 术认同。研究发现,学术劳动力市场竞争环境、学 术职业薪酬与声望是影响学术志趣的重要因素。针对当前学术人才市场竞争白热化、学术职业吸 引力下 降 等 问 题[25],必须优化学术从业市场生 态,为有志于学术的年轻人提供富有竞争力的薪 酬和相对稳定的科研环境,吸引更多学术精英回 归学术职业。同时,要完善学术岗位聘任与考核 制度,淡化量化评价模式,构建潜心研究的学术氛 围,保障科研工作者的学术自由和发展空间,促进 学术志趣可持续发展。另一方面,学术认同是推 动博士生在学术道路上不断前行的精神力量,在 培养过程中要强化有利于催生学术认同的养分供 给,重视学术精神和职业理想教育,帮助博士生实 现学术社会化,深化对学术工作的价值认同与自 我认同,引导博士生以学术为志业。









